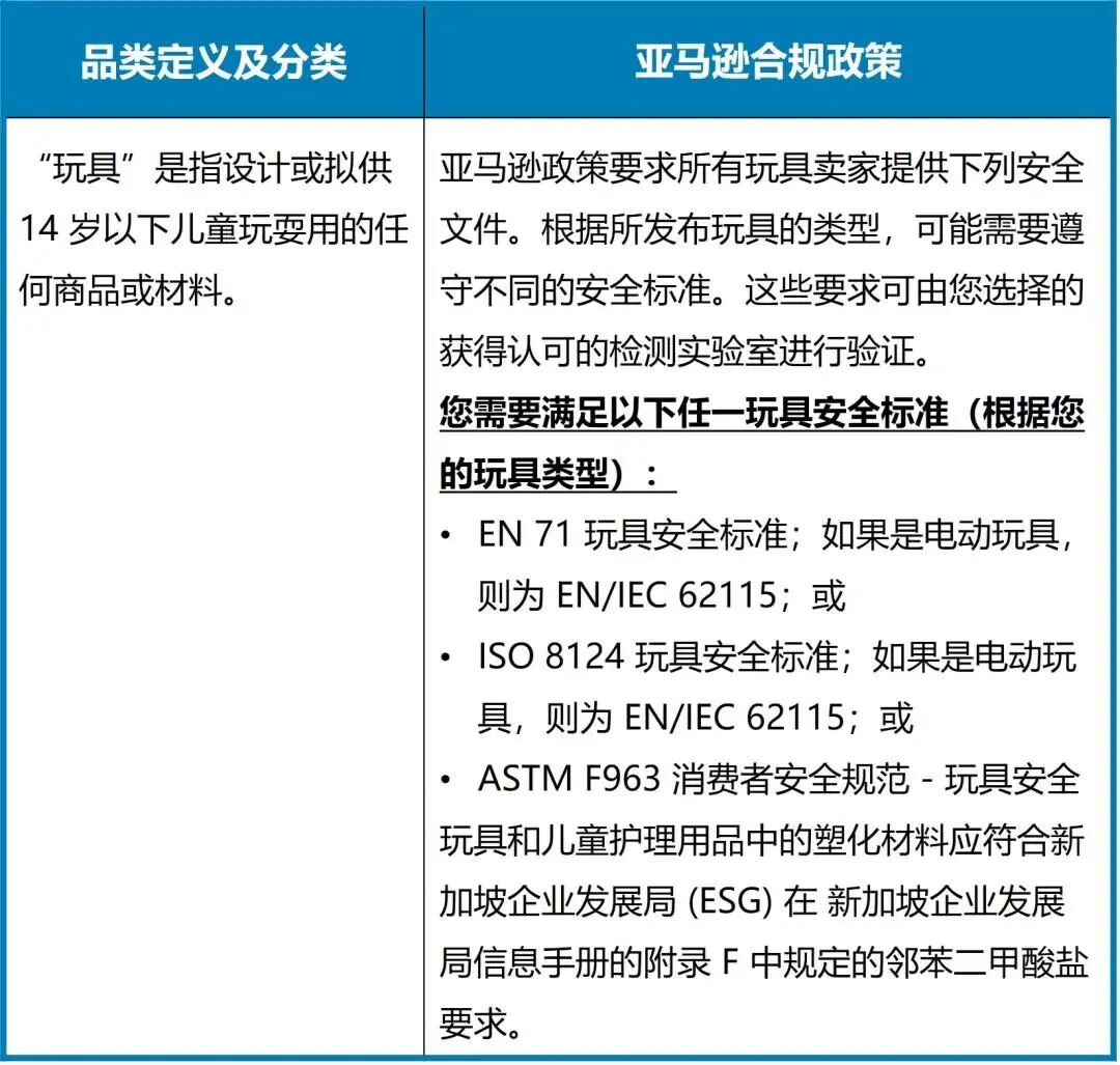
亚马逊美国、日本、欧洲、澳大利亚、新加坡站的卖家朋友们注意了!确保商品的安全合规,是拓展广阔蓝海的重要前提!近期亚马逊更新了部分品类的合规要求,根据亚马逊政策,销售以下品类的卖家需要提供相关安全文件。若您有以下的品类,请您及时进行相关操作!
01亚马逊5大站点合规品类更新超详细解读
掘金之路千万条,商品合规第一位。根据不同站点的品类合规新要求,您可以对照以下表格,速查您所有品类的政策详情和操作建议,及时保持产品合规!
根据您所发布品类类型,可能需要遵守不同的安全标准,请进入商品帮助页面仔细查看此类商品具体的合规要求。您可以自由选择获得认可的检测实验室进行相关,若您的商品已通过检测,可按照帮助页面中“如何提交信息”的步骤操作。
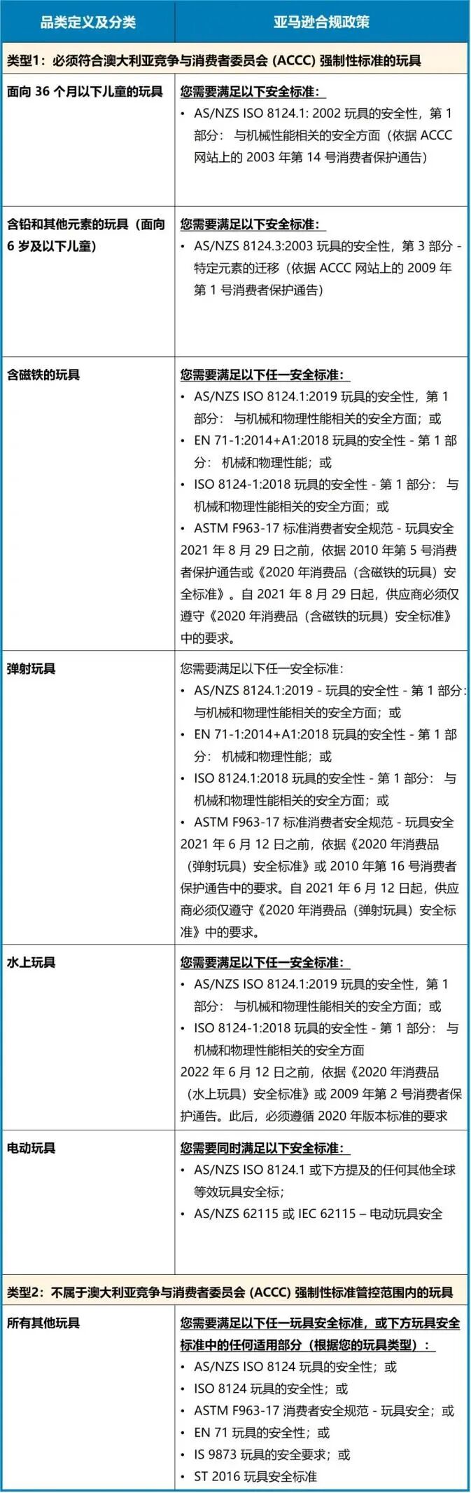
在亚马逊澳大利亚商城中,设计用于或明确表示专供 14 岁及以下儿童玩耍用的所有商品或材料。如果您的商品满足以下标准,则会被判定为“儿童商品”:
▲商品预期供儿童使用
▲商品包装上说明面向儿童销售
▲包装上标注的年龄分级为14岁以下儿童
根据所发布玩具的类型,您可能需要遵守不同的安全标准或执行不同的检测。部分品类玩具,如面向 36 个月以下儿童的玩具、含磁铁的玩具(见下表)等,需要满足澳大利亚竞争与消费者委员会 (ACCC) 强制性标准的要求。
其他品类需提供由获得认可的检测实验室,或机构 (澳大利亚国家检测机构协会 (NATA) ,或获得 ISO-17025 认证出具的文件,证明商品经过检测即可。具体请参见下表查看您所售卖的玩具所适用的标准。
