1什么是聊天助理?
在shopee后台中可以通过卖家中心>>客户服务>>聊天助理轻松地管理您的聊聊设置。
聊天助理有以下3个功能,可以让您给买家提供更好的客户服务:
自动回复
常见问题助理
快捷消息

2 如何使用自动回复?
| 设置默认自动回复
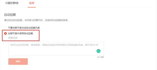
您可以通过聊天助理的自动回复功能开启默认自动回复
当买家发送聊聊消息后,系统会自动回复您已经设置好的消息。若您要查看和编辑自动回复,请开启【默认自动回复】选项。
一条通用的自动回复可以帮助您欢迎并回复所有发起聊聊的买家。


| 离线自动回复
如果买家在非工作时间向您发起聊聊,离线自动回复可以帮您及时回复买家。您可以通过自动回复功能开启离线自动回复并编辑回复内容。
在自动回复>>离线自动回复>>点击编辑,然后选择离线自动回复的日期、开始时间和结束时间,最后储存您的设置。
如果您每天的工作时间都相同,您可以点击全部应用。


3 如何使用常见问题助理?
| 什么是常见问题助理?
当买家发起聊聊时,常用问题助理可以帮助您迅速问候买家,并且通过问题分类快速解答买家的问题。



| 常见问题助理有什么优势?
1.快速回应:常见问题助理可以快速回应买家的聊聊,有效管理买家期望并提高客户服务质量。
2.降低人力成本:常见问题助理由系统设置,有效降低了人力成本并提高处理常见问题的效率。

| 如何设置常见问题?
您可以通过卖家中心>>客户服务>>聊天助理轻松地管理您的聊聊设置。
聊天助理可以设置3种类型的自动回复,帮助您给买家提供更优质的客户服务:

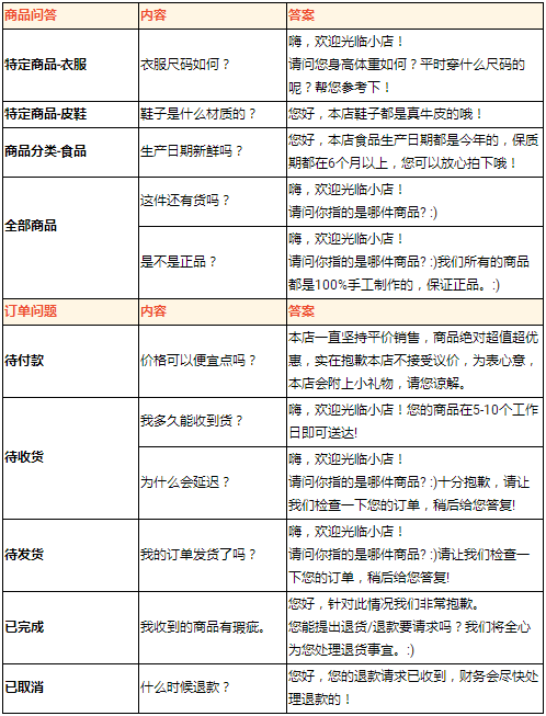
①一般:每个店铺可以设置一组一般问题,如果没有触发/没有设置商品及订单问答,则触发该群组,您可以设置通用问题作为内容,如问候语、宣传店内优惠等。
②商品:当买家通过商品页面进入,且在当天发送聊聊给卖家后,将触发商品问答。您可以根据商品分类、特定商品设置问题。
③订单:当买家通过订单页面进入,且在当天发送聊聊给卖家后,将触发订单问答。您可以设置有关发货、订单状态的常见问题。
| 不同类型的常见问题设置
①一般常见问题
编辑您的问候语,它将出现在您的常见问题列表的顶部。您最多可以添加3个常见问题类型,然后相应地设置内容和默认答案,最后储存您的常见问题。

②设置商品有关询问的自动回复,您可以分别对全部商品,不同分类的商品或某一个特定商品设置自动回复。


③设置有关不同订单状态询问的常见问题,如待付款、待出货、待收货等。


设置完成后,记得要开启才会生效哦!

当用主账号登录卖家中心设置常见问题(FAQ)时,可以为不同的店铺同时设置常见问题。

| 使用子母账号设置自动回复
您也可以使用主账户在子母账户平台>>聊天管理>>设定中创建简单的自动回复,并应用到子账户的店铺群组中。

4 常见问题参考案例
聊天助理只能帮您分担初期咨询,买家的个性化需求还是需要人工客服的迅速跟进哦!

5 如何使用快捷消息(讯息快键)?
| 什么是快捷消息?
您可以在快捷消息中创建常见消息模板,供聊聊客服在工作中使用。帮助您方便快捷地回复买家的相似问题并提高效率。尤其是在繁忙的促销活动期间,快捷消息可以帮助您回复大量买家询问。
当您的客服人员在回复客户时,点击面板下方的快捷消息按钮即可使用。


| 如何设置快捷消息?
1.聊天助理>>讯息快键>>点击+来新建或编辑已有快捷回复

2.填写基本资料,例如:群组名称,常见的快捷消息等,然后点击储存。


对于自动回复、常见问题和快捷消息,您也可以在聊聊设定页面>>聊聊设定来查看,编辑,删除或关闭。

